Amazon: Buy with Prime Orders
Complex UX Project: Centralized Post-Checkout Experience for Prime Shoppers off-Amazon
What's the problem?
Prime shoppers didn’t have a centralized way to manage their orders. Tasks like returns, cancellations, contacting support, and viewing order details were fragmented across different flows, leading to confusion and inconsistent experiences.
What do we want to achieve?
• Give shoppers a centralized, consistent, and familiar post-checkout experience for all Prime orders.
• Equip merchants with tools to drive repeat purchases and build shopper loyalty.
What are challenges we faced?
• Aligning with legacy Amazon teams with competing priorities.
• Designing within the constraints of outdated backend frameworks while maintaining a scalable UI.
What was part of the team and what was my role?
As Lead UX Designer for this project, I collaborated closely with a cross-functional team consisting of a Principal Product Manager, Technical Product Manager, Product Director, Engineering Manager, 30 Engineers, UX Researcher, UX Writer, and Design Leads. Over the course of 11 months, I led the design strategy and execution, ensuring a user-centered approach throughout the product development lifecycle. My responsibilities included conducting user research synthesis with the UX Researcher, creating wireframes and prototypes, aligning design goals with product vision alongside the PMs and Director, iterating designs based on engineering feedback, and mentoring design leads to maintain consistency and quality across deliverables. This close collaboration enabled us to deliver a cohesive, intuitive user experience that met both business objectives and user needs.
What was my design process?
My design process began with thorough research and discovery, including secondary research, quantitative data analysis, and competitive benchmarking, alongside auditing the current user experience to identify gaps. I then structured the project by creating a new information architecture and mapping detailed user flows, followed by designing medium- and high-fidelity prototypes using Figma and InVision. The process involved extensive testing and iteration through six rounds of usability testing, incorporating feedback from shoppers, merchants, and Amazon leadership to refine the design. Finally, I completed eleven review sessions with Amazon Leadership and Buy with Prime Leadership teams and collaborated closely with engineering, product, and legal teams to ensure a seamless handoff.
How did we measure success?
• Increased % of shoppers tracking orders via the Amazon app.
• Growth in merchants opting into the new OMS.
• Higher shopper engagement with Order Details and Tracking pages.
• More repeat purchases through the Buy Again feature.
• Gains in shopper trust and satisfaction.
What was the final solution?
The new Buy with Prime Orders tab on Amazon.com provides shoppers with one place to manage their post-checkout journey. From a single hub, they can access Order Details, Progress Tracking, Invoices, Returns, Customer Support, and Cancellations — creating a seamless, trusted, and repeatable experience that benefits both shoppers and merchants.
Current User Flows
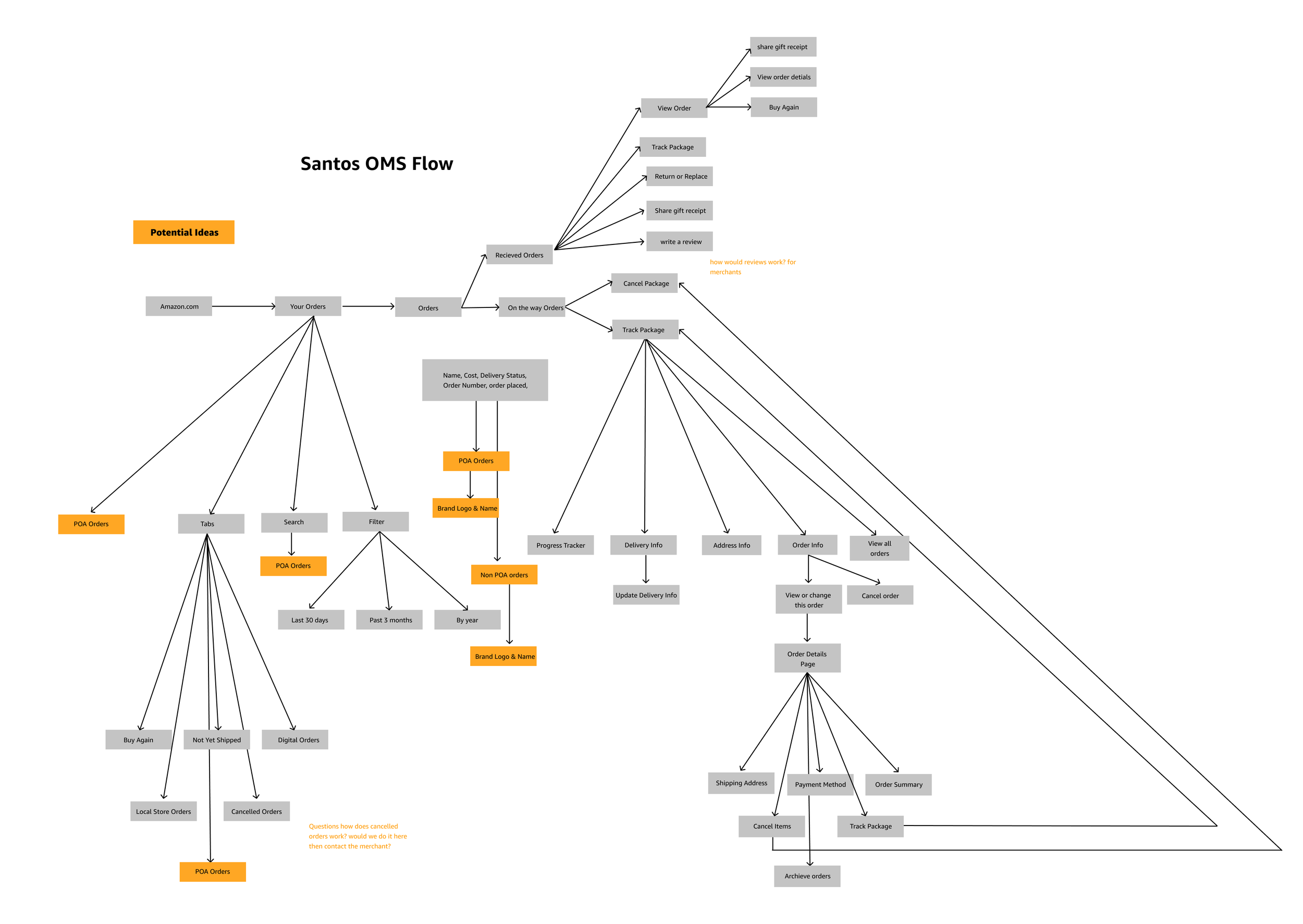
New Information Architecture
Competitive Analysis
Medium Fidelity
Design iterations
